设为首页
网站首页
关于我们
公司介绍
发展历程
荣誉资质
联系我们
报名培训
会员注册
报名入口
课程目录
学习平台
新闻中心
培训通知
公司动态
学员之家
人才招聘
爱心传递
证件查询
培训通知
公司动态
首页
>
新闻中心
>
培训通知
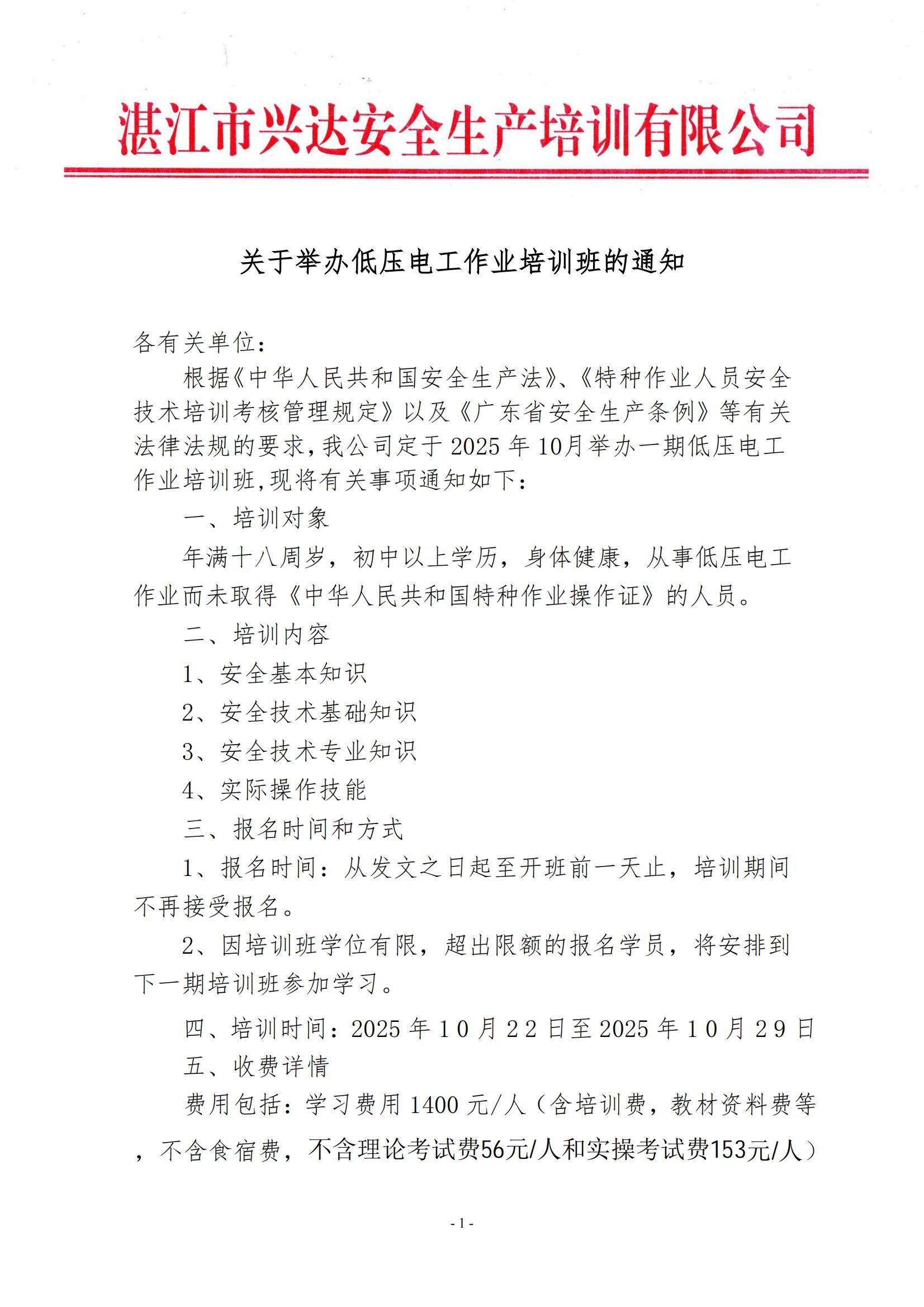
> 低压电工初训(霞山2025.10.22 - 10.29
低压电工初训(霞山2025.10.22 - 10.29
2025-09-25 11:10
关于我们 >
公司介绍
发展历程
荣誉资质
联系我们
联系我们 >
地 址:湛江市赤坎区劳动路16号
电 话:0759-3206948 邮 编:524036
小程序培训学习平台 >
友情链接 >
中华人民共和国应急管理部
广东省应急管理厅
湛江市应急管理局
中国安全生产科学研究院
中华人民共和国国家卫生健康委员会
中华人民共和国人力资源和社会保障部
广东省人力资源和社会保障厅
湛江市人力资源和社会保障局
© 2026 版权所有 湛江市兴达安全生产培训有限公司
粤ICP备2020130811号-1
公安备案号44080202000103